NEWS新闻中心
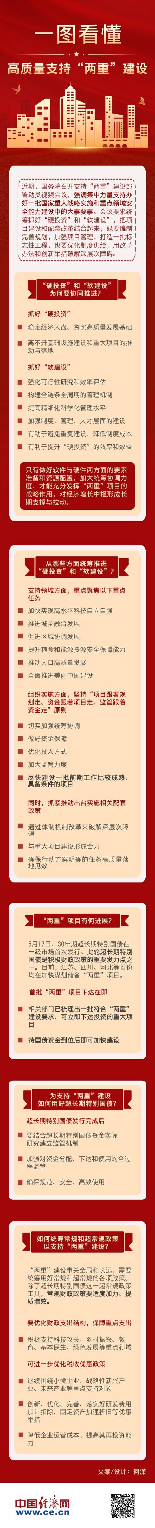
统筹“硬投资”“软建设”,“两重”建设良好开局(“两重”建设扎实推进)
统筹硬投资软建设的关键在于构筑高质量发展的“双轮驱动”

在高质量发展进入新阶段的当下,单纯依靠资金、项目和要素堆积的粗放式增长模式已经难以为继。越来越多的实践表明,仅有高强度的基础设施投入,如果缺乏制度创新、治理能力提升、公共服务完善等“软建设”配套,再宏大的投资蓝图也难以转化为持久的竞争优势。统筹“硬投资”“软建设”,推动“两重”建设良好开局,实质上是在回答一个新命题——如何在更高层次上实现要素配置优化,把握发展主动权,形成既有“硬核实力”又具“柔性韧性”的现代化发展格局。
一 硬投资构筑发展底座 但不再是唯一主角
“硬投资”通常指重大基础设施、重大产业项目、重大民生工程等以物质形态为主的投入,是支撑经济增长的“看得见”的力量。从交通枢纽、能源体系到新型基础设施,从重大产能布局到重点园区升级,硬投资不断夯实产业基础和空间载体,为区域发展打开新空间。没有足够规模、结构合理的硬投资,就谈不上承载新产业、链接大市场,更难支撑人口聚集与要素流动。
但在当前背景下,硬投资面临两大约束。一是边际效益递减,在一些地区,传统基建、重复建设问题凸显,若继续按老路径加码,很可能带来资源错配甚至债务风险。二是结构性错配,一些地方存在“重项目建设、轻运营管理”“重竣工投产、轻后续效益”的倾向,结果是“工程完工了,功能没发挥”“厂房建好了,企业没进来”。这样的“孤岛式投资”,不但拉低了整体效率,还容易挤占教育、医疗、公共服务等民生领域的投入空间。
硬投资在当前阶段必须从“量的扩张”转向“质的跃升”。这就需要用系统思维统筹谋划,把项目建设置于更大坐标系中考虑,推动“资金跟着规划走、项目围着战略转”,避免为投资而投资,而是以提升区域综合竞争力和人民生活质量为根本导向。

二 软建设注入发展灵魂 是放大投资效益的关键变量
与“硬投资”相对应,“软建设”强调的是制度供给、治理能力、营商环境、人力资本、城市软环境等非物质要素。如果说硬投资是“骨骼肌肉”,软建设就是“神经系统”和“血液循环”,决定着一个地区发展的协调度、灵活度与持续度。
一方面,软建设直接关系市场主体的感受度与获得感。一个园区基础设施再完备,如果审批流程复杂、政策执行不稳定、服务机制不完善,很难吸引优质企业长期扎根。相反,那些在政务服务、政策兑现、法治保障、知识产权保护等方面精耕细作的地区,即便硬件并非最突出,也往往能在激烈竞争中脱颖而出。“让企业多用时间抓经营、少花精力跑手续”,往往比单次的招商优惠更具黏性和公信力。
软建设是激发创新活力的源泉。创新不是孤立发生在实验室和车间,而是植根于整体制度生态和社会文化土壤之中。包容审慎监管、鼓励试错容错的机制,多元协同的产学研平台,开放共享的城市文化氛围,都是创新“看不见的基础设施”。没有软环境的支撑,即便硬件再先进,创新成果也难以持续涌现。
三 两重建设扎实推进的内在逻辑在于系统协同
推动“两重”建设良好开局,关键不是简单地在硬投资和软建设之间“二选一”,而是要在更高层次实现深度耦合和相互赋能。系统观念要求我们跳出“单一项目”视角,以整体性思路设计发展路径,让每一笔资金、每一项改革都服务于同一战略目标。
一是规划一开始就要把“硬”与“软”绑在一起。在谋划重大项目时,同步考虑配套制度设计、运营机制、人才支撑等软要素,避免“先建后补”“边干边改”的被动局面。例如,在布局新兴产业园时,不仅要考虑交通区位、能源供给、土地指标等,还要提前设计产业服务机构体系、金融支持方案、人才公寓和公共服务配套,让项目一落地就具备高效运行的制度环境。
二是资金投入要推动“硬件+软件”的协同升级。传统做法往往强调“看得见摸得着”的实体工程,软建设在预算中容易被边缘化。当前各类专项资金、政府投资和社会资本引导,应通过政策设计引导一体化投入,比如把信息系统建设、运维机制完善、管理团队培育、标准体系建立等费用合理纳入项目整体,将软建设视作提升投资回报率的必要支出,而非可有可无的“附属品”。
三是考核评价要突出综合效益与长期绩效。两重建设扎实推进的最终检验,不在于项目数量和投资规模,而在于对产业结构优化、民生品质提升、生态环境改善以及社会治理能力现代化的综合贡献。建立以产出效益、运营质量、群众获得感为导向的评价体系,推动从“重建设轻运营”向“建管并重、以管促建”转变,倒逼各类项目在启动之初就充分嵌入软建设要素。

四 案例透视 从“工程思维”到“系统思维”的转变
某中部城市在推进新型产业园时,曾一度陷入“重硬轻软”的路径依赖。前期投入大量资金建设标准厂房、道路管网和景观工程,短时间内形成“高颜值园区”。由于审批环节繁琐、政策兑现滞后、公共服务配套不足,园区招商进展缓慢,部分厂房长期闲置,成为典型的“形象工程”。
后来,这座城市在扎实推进“两重”建设过程中进行系统整改。一方面,对园区功能进行再规划,压减不必要的“形象化”投入,把节省下来的资金用于完善综合保税区申报、智能政务大厅建设、园区公共技术平台搭建等。着力推进营商环境改革,在园区推行企业开办“一网通办”、工程建设“联合验收”、涉企服务“专员代办”等一揽子软建设举措,并通过建立企业家例会制度、第三方评价机制等增强政策执行透明度和信任度。
经过三四年的调整,该园区企业入驻率显著提升,不少高技术企业将研发中心和总部职能同步布局,产业链配套逐步完善。园区经济的“含金量”“含新量”明显提高,用事实验证了一个朴素道理 只有把工程建设与制度建设、管理建设紧密结合,硬投资才能真正变成高质量资产,软建设才能转化为实实在在的生产力。
五 统筹推进两重建设的实践着力点
从实践操作层面看,要实现“两重”建设良好开局并持续走深走实,可以从几个方面着力。一是以战略引领强化顶层设计。围绕区域发展定位和比较优势,明确哪些领域必须通过硬投资“补短板”“强功能”,哪些环节更需要通过软建设“优环境”“增活力”,避免同质化竞争和资源浪费。
二是以改革创新激发内生动力。通过深化“放管服”改革、推动数字政府建设、完善要素市场化配置机制等,将软建设贯穿项目全生命周期,在审批、监管、服务等环节形成高效闭环。三是以协同治理提升综合效能。推动部门之间、区域之间、政府与社会之间形成合力,在重大项目推进中建立跨部门联动机制、政企定期沟通机制、社会监督反馈机制,让各类主体在共同参与中共享两重建设红利。
三是以人才和文化夯实软实力基础。硬投资终究要靠人来运营、靠团队来管理、靠文化来塑形,因此在推进“两重”建设时,同步把握人才引进与培养、城市宜居环境打造、公共文化空间建设等工作,让城市和区域对人有吸引力,对创新有包容度,对未来有想象力。
两重建设扎实推进,不是一阵风,而是一场系统而深刻的发展方式变革。只有真正理解统筹“硬投资”“软建设”的深意,把握好“看得见的工程”与“看不见的制度”“摸得着的设施”与“感受得到的环境”之间的辩证关系,才能在新一轮竞争中赢得主动,在更高起点上实现高质量发展的良好开局。



2026-03-30T13:00:05+08:00
浏览次数:
返回列表